30年ぶりに復活した隊長の電子工作指令本部
×
[PR]上記の広告は3ヶ月以上新規記事投稿のないブログに表示されています。新しい記事を書く事で広告が消えます。
簡単で良さ気なので、マジメに公開する事にします。
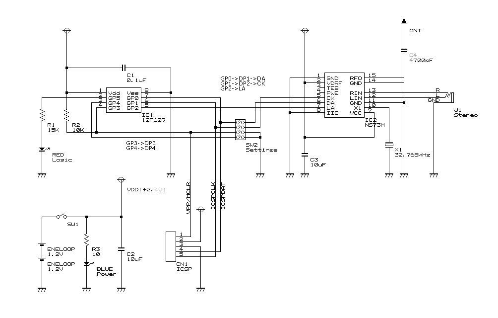
回路図
簡単ですね。
例の如く、eneloop2本駆動です。
NS73Mの周辺回路(ありませんが・・)は、ほぼデータシート通りです。
3-wire bus Mode で使用する為に、IIC(8pin) をGNDへ落とします。
PIC12F629は、内部OSCを出力無しで使い、全てのポートを利用出来るようにします。
GP3は内部プルアップ出来ないので、外付けします。
他には、ディップスイッチを使って、設定操作やICSP 切替を行えるようにし、動作確認用の
LED等付けました。光物が好きなので2個も付いていますが。
最近のLEDは電流少なくても明るいですね。手持ちで使ったものは、チップLEDで
赤 0.07mA、青 0.6mA
と、消費電力は気にしなくても良さそうです。
尚、回路図中のLEDの抵抗は、手持ちに合わせて適当に変更して下さい。
秋月おまけのクリスタルは裏面
NS73Mの足は、0.4mmのスズメッキ線を使いました。
0.8mmピッチなので、ハンダ付け自体はさほど難しくはないですのが、
適当に曲げてしまったため、全ての足を基板のホールに入れるだけで、
1時間近くかかってしまいました。
チップではない(基板のパターン)ので、下手に動かすとはがれそうです。
初めて見たのですが、60nAでも光る赤色チップLED、左手でピンセットで挟み、
コテを当てると、微かに光りました。ネオン管を思い出します。
簡単ですね。
例の如く、eneloop2本駆動です。
NS73Mの周辺回路(ありませんが・・)は、ほぼデータシート通りです。
3-wire bus Mode で使用する為に、IIC(8pin) をGNDへ落とします。
PIC12F629は、内部OSCを出力無しで使い、全てのポートを利用出来るようにします。
GP3は内部プルアップ出来ないので、外付けします。
他には、ディップスイッチを使って、設定操作やICSP 切替を行えるようにし、動作確認用の
LED等付けました。光物が好きなので2個も付いていますが。
最近のLEDは電流少なくても明るいですね。手持ちで使ったものは、チップLEDで
赤 0.07mA、青 0.6mA
と、消費電力は気にしなくても良さそうです。
尚、回路図中のLEDの抵抗は、手持ちに合わせて適当に変更して下さい。
NS73Mの足は、0.4mmのスズメッキ線を使いました。
0.8mmピッチなので、ハンダ付け自体はさほど難しくはないですのが、
適当に曲げてしまったため、全ての足を基板のホールに入れるだけで、
1時間近くかかってしまいました。
チップではない(基板のパターン)ので、下手に動かすとはがれそうです。
初めて見たのですが、60nAでも光る赤色チップLED、左手でピンセットで挟み、
コテを当てると、微かに光りました。ネオン管を思い出します。
隊長
カテゴリー
PR
